企业登录
首页
技术推广
行业专家库
政策法规
公示公告
工作动态
企业名录
延边黄牛认证企业
延边州畜禽繁育服务站点及繁殖改良人员信息
无公害畜产品认证企业
减量化“无抗”企业
咨询解答
您的当前位置:
首页
>>
饲料加工调制技术
>> 2025年5月21日中储粮吉林公司玉米竞价销售专场公告
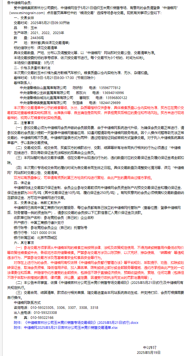
2025年5月21日中储粮吉林公司玉米竞价销售专场公告
发布时间:2025-05-20 浏览次数:116 来源:饲料行业信息网
上一篇:
2025年05月20日 全国各地区棉粕价格
下一篇:
2025年5月19日全国育肥牛均价
热门推荐
肉牛胚胎移植技术
农民必看,常见玉米田和水稻田除草剂使用说明书!
黄牛肉和水牛肉的区别是什么?
黄牛一般养殖多久可以出栏?
肉牛人工授精详解
宠物美容师资格证怎么考?